隨著社會經濟的快速發展和先進制造技術的不斷出現,高品質壓縮空氣成為先進制造業不可缺少的動力能源,壓縮空氣凈化過濾應運而生。本文將對壓縮空氣凈化過濾技術進行概述,包括基本原理、分類、應用和發展趨勢。
一、壓縮空氣凈化過濾技術的基本原理
壓縮空氣凈化過濾技術是利用物理、化學和生物等方法,對壓縮空氣中的污染物進行吸附、分離、轉化或降解,從而降低壓縮空氣中污染物濃度的技術。其基本原理主要包括以下幾種:
1、過濾法:通過物理篩選、將壓縮空氣中的固體顆粒、油污、細菌、病毒等污染物分離出來,常用過濾材料有活性炭、纖維、納米材料等。
2、吸附法:利用吸附劑對壓縮空氣中的有害氣體、異味、水份等污染物進行吸附,達到凈化,常見的吸附劑有活性炭、Al2O3、分子篩、沸石等。
3、化學轉化法:通過化學反應將有害氣體轉化為無害物質。
4、生物降解法:利用微生物對空氣中的有機污染物進行降解,達到凈化壓縮空氣的目的,如生物濾池、生物酶等。
二、壓縮空氣凈化過濾技術分類
根據凈化原理和設備特點,壓縮空氣凈化過濾技術可以分為以下幾類:
1、機械過濾,利用纖維、陶瓷、網狀材料等物理篩選作用,過濾壓縮空氣中顆粒物,如HEPA(耐壓的高效過濾器)、活性炭網等。
2、吸附過濾,利用吸附劑對壓縮空氣中的有害物質進行吸附,如活性炭過濾器、分子篩過濾器等。
3、化學轉化過濾,通過化學反應將有害氣體轉化為無害物質,如臭氧發生器、光催化氧化器等。
4、生物降解過濾,利用微生物降解壓縮空氣中的有機污染物,如生物池和生物酶過濾器等。
5、超濾、納濾和反滲透,利用半透膜技術,對壓縮空氣中的油分子進行分離和凈化。
三、過濾材料種類分析
1、過濾技術原理
高效過濾技術主要依靠過濾材料對壓縮空氣中的顆粒物進行分離和去除,常見原理有:顆粒物慣性碰撞、顆粒物攔截法、顆粒物擴散法、顆粒物靜電吸附法等。
a.顆粒物碰撞:當壓縮空氣通過過濾材料時,顆粒物由于自身質量較大,會與過濾材料發生慣性碰撞,從而被捕捉。
b.顆粒物攔截:過濾材料表面具有微孔結構,顆粒物在通過微孔時,因尺寸大于微孔直徑,無法通過,從而實現攔截。
c.顆粒物擴散:顆粒物在通過過濾材料時,因擴散作用,逐漸進入微孔內部,被過濾材料捕捉。
d.顆粒物靜電吸附:部分高效過濾材料具有靜電吸附性能,能吸附帶電的顆粒物,進一步降低顆粒物的透過率。
2、常見的過濾分類及性能分析(表1)

不管何種過濾材料,如果過濾性能差,過濾效果不佳,會對氣源品質造成二次污染,都是不可取的,需要重新評估過濾效率。那么影響過濾效率的因素有哪些?
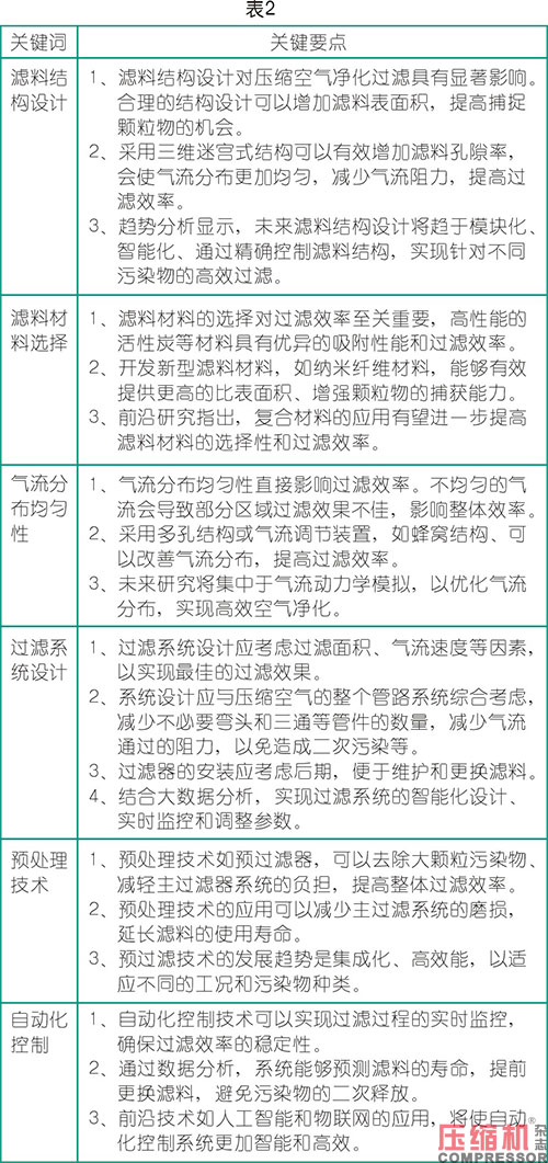
四、影響過濾效率的影響因素(表2)

除過濾材料外,過濾材料的設計孔徑也是影響過濾效率的關鍵因素。一般來說,孔徑越小,過濾效率越高。然而,孔徑過小會導致氣流阻力增大,影響壓縮空氣凈化的運行效率。同時過濾材料的密度與過濾效率密切相關,密度越大,過濾效率越高。但是,密度過大的過濾材料容易造成氣流阻力增大,影響壓縮空氣的運行。
五、影響過濾效率的其它因素
1、過濾方式。比如濾筒式過濾,通過將過濾材料制成筒狀,然后安裝在空氣過濾器中,讓自然界的空氣從外向內通過過濾材料,實現過濾效果。濾筒式過濾結構簡單,過濾效果穩定,空氣過濾器濾芯就是采用這種結果設計,不過作為初級空氣過濾,它一般采用紙質材料,外加金屬濾網以彌補紙質的柔軟性,具備了一定的強度。
2、氣流速度。一般來說氣流速度越快,過濾效率越高,然而氣流速度過快會導致過濾材料磨損加劇。影響過濾效果,所以氣流速度也是影響過濾效率的一個重要因素。
3、過濾時間。過濾時間越長,過濾效果越高,但實際上壓縮空氣具有一定的壓力,通過過濾器濾芯時往往氣流很大,過濾的時間很短,這點幾乎無法進行控制。
4、排氣溫度。壓縮空氣排氣溫度一般在40℃左右,這么高的排氣溫度下,對過濾器材料提出一定要求,要求過濾材料在耐溫下具有一定的物理性能,比如抗拉強度和硬度等。
六、過濾器更換的周期
當壓縮空氣的質量較差時,濾網需要過濾更多的污染物,導致濾網堵塞速度加快,更換周期縮短;濾網類型也是影響更換周期的關鍵因素,不同類型的濾網具有不同的過濾性能和壽命。使用頻率越高,濾網堵塞速度越快,更換周期越短。環境因素,如溫度、濕度、灰塵等,也會對過濾器更換周期產生影響。如在高溫、高濕度環境下,過濾器容易受潮,導致過濾性能下降,縮短更換周期。同時過濾器更換周期,需考慮用戶的更換成本,分析不同客戶群體對過濾器更換周期的偏好和需求,以及對過濾器更換周期的認知和接受度,包括更換頻率、更換成本,能源消耗和維護成本,以及對廢棄過濾網的處理、資源消耗,減少對環境影響,提高客戶的經濟效益。
七、智能化凈化過濾系統
隨著工業自動化不斷發展,通過集成先進的傳感器技術、控制系統和過濾材料,實現對壓縮空氣質量的實時監測和高效凈化,成為現實案例。智能化凈化系統將通過集成傳感器和執行器等組件,實時監測壓縮空氣的輸出品質,實現自動調節和凈化,并系統利用機器學習和數據分析技術,對壓縮空氣污染物進行識別和定位,提高凈化效率;結合物聯網技術,智能化凈化系統能夠遠程控制和數據分析,提高用戶便捷性和系統的智能化水平。
八、凈化技術的發展趨勢
以高效能源回收與利用為方向,通過研發新型過濾材料,實現凈化過程中能量回收與再利用。納米材料應用、智能化凈化系統的設計,將壓縮空氣凈化技術推向更換高效節能和綜合利用的階段。
隨著社會經濟的快速發展和先進制造技術的不斷出現,高品質壓縮空氣成為先進制造業不可缺少的動力能源,壓縮空氣凈化過濾應運而生。本文將對壓縮空氣凈化過濾技術進行概述,包括基本原理、分類、應用和發展趨勢。
一、壓縮空氣凈化過濾技術的基本原理
壓縮空氣凈化過濾技術是利用物理、化學和生物等方法,對壓縮空氣中的污染物進行吸附、分離、轉化或降解,從而降低壓縮空氣中污染物濃度的技術。其基本原理主要包括以下幾種:
1、過濾法:通過物理篩選、將壓縮空氣中的固體顆粒、油污、細菌、病毒等污染物分離出來,常用過濾材料有活性炭、纖維、納米材料等。
2、吸附法:利用吸附劑對壓縮空氣中的有害氣體、異味、水份等污染物進行吸附,達到凈化,常見的吸附劑有活性炭、Al2O3、分子篩、沸石等。
3、化學轉化法:通過化學反應將有害氣體轉化為無害物質。
4、生物降解法:利用微生物對空氣中的有機污染物進行降解,達到凈化壓縮空氣的目的,如生物濾池、生物酶等。
二、壓縮空氣凈化過濾技術分類
根據凈化原理和設備特點,壓縮空氣凈化過濾技術可以分為以下幾類:
1、機械過濾,利用纖維、陶瓷、網狀材料等物理篩選作用,過濾壓縮空氣中顆粒物,如HEPA(耐壓的高效過濾器)、活性炭網等。
2、吸附過濾,利用吸附劑對壓縮空氣中的有害物質進行吸附,如活性炭過濾器、分子篩過濾器等。
3、化學轉化過濾,通過化學反應將有害氣體轉化為無害物質,如臭氧發生器、光催化氧化器等。
4、生物降解過濾,利用微生物降解壓縮空氣中的有機污染物,如生物池和生物酶過濾器等。
5、超濾、納濾和反滲透,利用半透膜技術,對壓縮空氣中的油分子進行分離和凈化。
三、過濾材料種類分析
1、過濾技術原理
高效過濾技術主要依靠過濾材料對壓縮空氣中的顆粒物進行分離和去除,常見原理有:顆粒物慣性碰撞、顆粒物攔截法、顆粒物擴散法、顆粒物靜電吸附法等。
a.顆粒物碰撞:當壓縮空氣通過過濾材料時,顆粒物由于自身質量較大,會與過濾材料發生慣性碰撞,從而被捕捉。
b.顆粒物攔截:過濾材料表面具有微孔結構,顆粒物在通過微孔時,因尺寸大于微孔直徑,無法通過,從而實現攔截。
c.顆粒物擴散:顆粒物在通過過濾材料時,因擴散作用,逐漸進入微孔內部,被過濾材料捕捉。
d.顆粒物靜電吸附:部分高效過濾材料具有靜電吸附性能,能吸附帶電的顆粒物,進一步降低顆粒物的透過率。
2、常見的過濾分類及性能分析(表1)

不管何種過濾材料,如果過濾性能差,過濾效果不佳,會對氣源品質造成二次污染,都是不可取的,需要重新評估過濾效率。那么影響過濾效率的因素有哪些?
四、影響過濾效率的影響因素(表2)

除過濾材料外,過濾材料的設計孔徑也是影響過濾效率的關鍵因素。一般來說,孔徑越小,過濾效率越高。然而,孔徑過小會導致氣流阻力增大,影響壓縮空氣凈化的運行效率。同時過濾材料的密度與過濾效率密切相關,密度越大,過濾效率越高。但是,密度過大的過濾材料容易造成氣流阻力增大,影響壓縮空氣的運行。
五、影響過濾效率的其它因素
1、過濾方式。比如濾筒式過濾,通過將過濾材料制成筒狀,然后安裝在空氣過濾器中,讓自然界的空氣從外向內通過過濾材料,實現過濾效果。濾筒式過濾結構簡單,過濾效果穩定,空氣過濾器濾芯就是采用這種結果設計,不過作為初級空氣過濾,它一般采用紙質材料,外加金屬濾網以彌補紙質的柔軟性,具備了一定的強度。
2、氣流速度。一般來說氣流速度越快,過濾效率越高,然而氣流速度過快會導致過濾材料磨損加劇。影響過濾效果,所以氣流速度也是影響過濾效率的一個重要因素。
3、過濾時間。過濾時間越長,過濾效果越高,但實際上壓縮空氣具有一定的壓力,通過過濾器濾芯時往往氣流很大,過濾的時間很短,這點幾乎無法進行控制。
4、排氣溫度。壓縮空氣排氣溫度一般在40℃左右,這么高的排氣溫度下,對過濾器材料提出一定要求,要求過濾材料在耐溫下具有一定的物理性能,比如抗拉強度和硬度等。
六、過濾器更換的周期
當壓縮空氣的質量較差時,濾網需要過濾更多的污染物,導致濾網堵塞速度加快,更換周期縮短;濾網類型也是影響更換周期的關鍵因素,不同類型的濾網具有不同的過濾性能和壽命。使用頻率越高,濾網堵塞速度越快,更換周期越短。環境因素,如溫度、濕度、灰塵等,也會對過濾器更換周期產生影響。如在高溫、高濕度環境下,過濾器容易受潮,導致過濾性能下降,縮短更換周期。同時過濾器更換周期,需考慮用戶的更換成本,分析不同客戶群體對過濾器更換周期的偏好和需求,以及對過濾器更換周期的認知和接受度,包括更換頻率、更換成本,能源消耗和維護成本,以及對廢棄過濾網的處理、資源消耗,減少對環境影響,提高客戶的經濟效益。
七、智能化凈化過濾系統
隨著工業自動化不斷發展,通過集成先進的傳感器技術、控制系統和過濾材料,實現對壓縮空氣質量的實時監測和高效凈化,成為現實案例。智能化凈化系統將通過集成傳感器和執行器等組件,實時監測壓縮空氣的輸出品質,實現自動調節和凈化,并系統利用機器學習和數據分析技術,對壓縮空氣污染物進行識別和定位,提高凈化效率;結合物聯網技術,智能化凈化系統能夠遠程控制和數據分析,提高用戶便捷性和系統的智能化水平。
八、凈化技術的發展趨勢
以高效能源回收與利用為方向,通過研發新型過濾材料,實現凈化過程中能量回收與再利用。納米材料應用、智能化凈化系統的設計,將壓縮空氣凈化技術推向更換高效節能和綜合利用的階段。


網友評論
條評論
最新評論