【壓縮機網】近日,湘電股份(600416.SH)發布公告,其全資子公司長沙湘電電氣技術有限公司與華中科技大學共同出資成立湖南湘電強磁科技有限公司(簡稱“強磁科技”)。

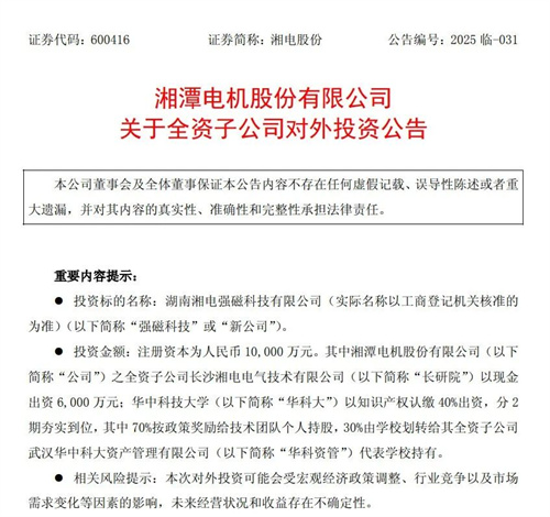
湘潭電機股份有限公司關于全資子公司對外投資公告。
強磁科技注冊資本為1億元,其中長沙湘電電氣技術有限公司以現金出資6000萬元,占股60%;華中科技大學通過知識產權認繳出資4000萬元,占股40%。資金分2期夯實到位,其中70%按政策獎勵給技術團隊個人持股,30%由學校劃轉給其全資子公司武漢華中科大資產管理有限公司代表學校持有。

注冊資本及股東構成
對外投資意在何為?
公告表示,磁懸浮軸承高速電機是未來電機發展趨勢,也是公司確定的十大戰略級產品發展方向,以磁懸浮軸承高速電機系統為核心的磁懸浮鼓風機、空壓機、真空泵等成套裝備具有廣闊應用前景。
華科大團隊在磁浮軸承控制技術等方面擁有技術優勢,擬由公司之全資子公司長研院與華科大共同出資組建湖南湘電強磁科技有限公司,加快推動高速電機戰略性新興產業發展進程、打造公司新的經濟增長點。
該投資已獲董事會和監事會全票通過,不構成關聯交易和重大資產重組。
同時,該公司表示,本次投資為新開發進入的市場領域,受下游主機廠客戶需求影響,在產業化、規?;嘤先孕枰獣r間,科研成果轉化以及新產品開發和驗證等具有不確定性,投資收益存在一定不確定性。
高性能電機驅動產業綠色升級
隨著我國制造業向高端化、智能化轉型,對高性能電機產品需求日益增加。磁懸浮軸承高速電機不受傳統軸承摩擦限制,可實現更高轉速。此外,磁懸浮軸承高速電機無需潤滑劑即可正常工作,在極端溫度條件、高真空度及超潔凈環境下表現出色,滿足精密加工、半導體生產等領域需求。

湘電股份的磁懸浮離心鼓風機
節能減排方面,磁懸浮軸承高速電機轉速高且機械摩擦小,與鼓風機、真空泵、空氣壓縮機、冷水/熱泵機組等下游工業機電裝備配套后,有助于提高產品性能、降低工業能耗。
在鼓風機領域,據貝哲斯咨詢調研報告,2023年全球磁懸浮軸承渦輪鼓風機市場規模達74.05億元,到2029年將增加至230.24億元,年均增長率達16.60%。
在空氣壓縮機領域,根據QYResearch的市場調研報告,2023年全球磁懸浮軸承空氣壓縮機市場規模為2.67億美元,到2030年將增加至6.08億美元,年均增長率達12.67%。
電機業務是湘電股份的傳統優勢領域,2024年,該公司電機電控產品在水利、風電、礦山等領域中標多個國內外大項目。
根據2024年年報,該公司去年實現營業收入47.01億元,歸母凈利潤2.49億元。
【壓縮機網】近日,湘電股份(600416.SH)發布公告,其全資子公司長沙湘電電氣技術有限公司與華中科技大學共同出資成立湖南湘電強磁科技有限公司(簡稱“強磁科技”)。

湘潭電機股份有限公司關于全資子公司對外投資公告。
強磁科技注冊資本為1億元,其中長沙湘電電氣技術有限公司以現金出資6000萬元,占股60%;華中科技大學通過知識產權認繳出資4000萬元,占股40%。資金分2期夯實到位,其中70%按政策獎勵給技術團隊個人持股,30%由學校劃轉給其全資子公司武漢華中科大資產管理有限公司代表學校持有。

注冊資本及股東構成
對外投資意在何為?
公告表示,磁懸浮軸承高速電機是未來電機發展趨勢,也是公司確定的十大戰略級產品發展方向,以磁懸浮軸承高速電機系統為核心的磁懸浮鼓風機、空壓機、真空泵等成套裝備具有廣闊應用前景。
華科大團隊在磁浮軸承控制技術等方面擁有技術優勢,擬由公司之全資子公司長研院與華科大共同出資組建湖南湘電強磁科技有限公司,加快推動高速電機戰略性新興產業發展進程、打造公司新的經濟增長點。
該投資已獲董事會和監事會全票通過,不構成關聯交易和重大資產重組。
同時,該公司表示,本次投資為新開發進入的市場領域,受下游主機廠客戶需求影響,在產業化、規?;嘤先孕枰獣r間,科研成果轉化以及新產品開發和驗證等具有不確定性,投資收益存在一定不確定性。
高性能電機驅動產業綠色升級
隨著我國制造業向高端化、智能化轉型,對高性能電機產品需求日益增加。磁懸浮軸承高速電機不受傳統軸承摩擦限制,可實現更高轉速。此外,磁懸浮軸承高速電機無需潤滑劑即可正常工作,在極端溫度條件、高真空度及超潔凈環境下表現出色,滿足精密加工、半導體生產等領域需求。

湘電股份的磁懸浮離心鼓風機
節能減排方面,磁懸浮軸承高速電機轉速高且機械摩擦小,與鼓風機、真空泵、空氣壓縮機、冷水/熱泵機組等下游工業機電裝備配套后,有助于提高產品性能、降低工業能耗。
在鼓風機領域,據貝哲斯咨詢調研報告,2023年全球磁懸浮軸承渦輪鼓風機市場規模達74.05億元,到2029年將增加至230.24億元,年均增長率達16.60%。
在空氣壓縮機領域,根據QYResearch的市場調研報告,2023年全球磁懸浮軸承空氣壓縮機市場規模為2.67億美元,到2030年將增加至6.08億美元,年均增長率達12.67%。
電機業務是湘電股份的傳統優勢領域,2024年,該公司電機電控產品在水利、風電、礦山等領域中標多個國內外大項目。
根據2024年年報,該公司去年實現營業收入47.01億元,歸母凈利潤2.49億元。


網友評論
條評論
最新評論